Fire emergency light plan
Solution Features
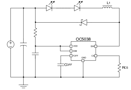
Constant Current Solution: OC5038
Wide input voltage range: 3.1V-80V
High efficiency: up to 93%
Output current: 1.2A
Supports PWM dimming and linear dimming
Adjustable off-time
Intelligent over-temperature protection
ESOP8 package
Constant Voltage Solution: OC5864
Wide input voltage range: 5.5V-60V
High efficiency: up to 90%
Output current: 0.6A
Fixed 500kHz frequency
Cycle-by-cycle overcurrent protection
Overheat shutdown protection
SOT23-6 package
Schematic Diagram
OC5038 Schematic Diagram

OC5864 Schematic Diagram

